成都医学院青年志愿者协会社会实践部门于10月29日至31日开展了一场名为“爱在重阳,与你相伴”的重阳节线上主题活动。本次活动旨在重阳佳节之际,为广大同学提供一个向家人表达感恩与思念的线上平台,以传统书信的形式传递真挚情感,弘扬中华民族尊老、敬老、爱老的传统美德。
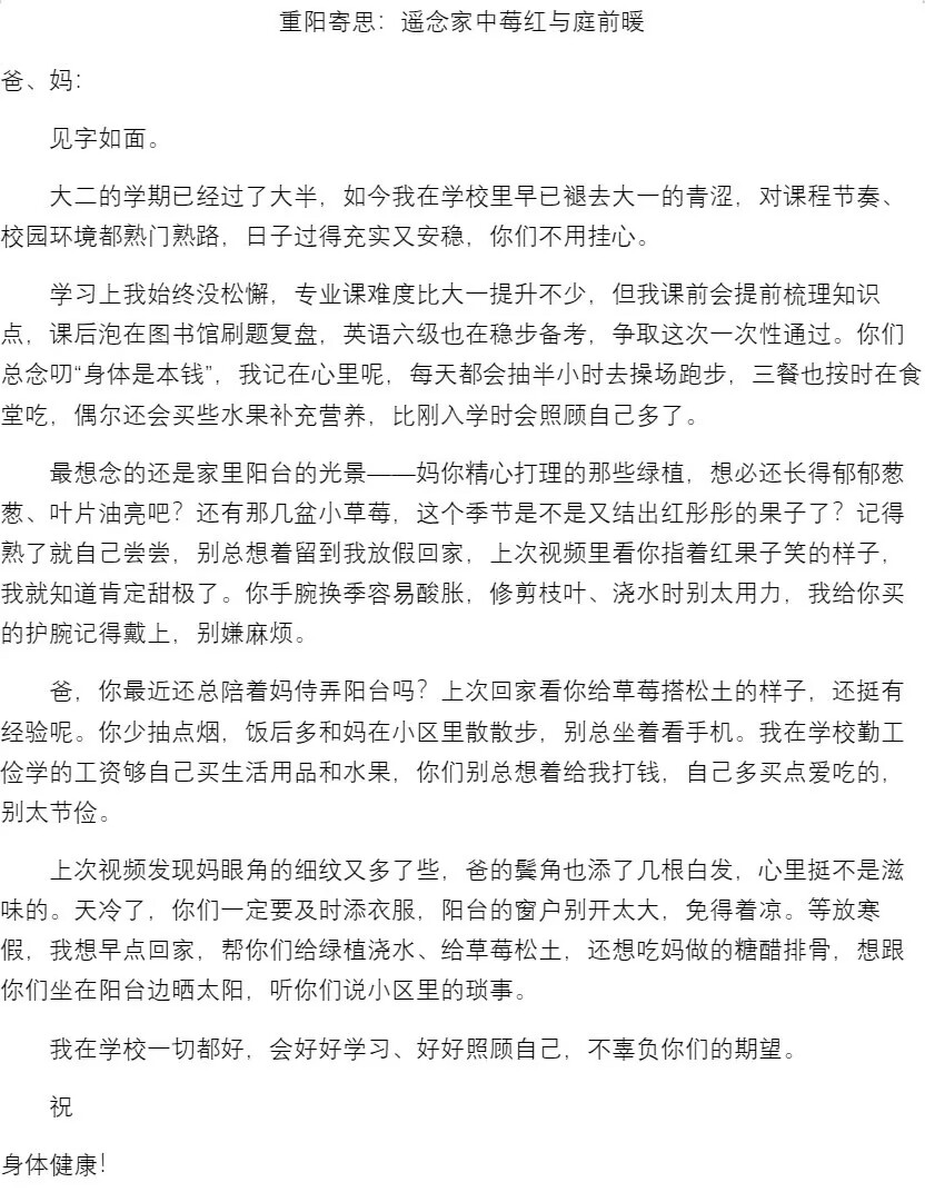
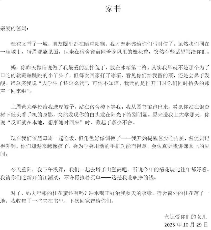
重阳节,又称老人节,其核心文化内涵在于倡导孝道亲情与生命长久。在现代通讯方式高度发达、情感表达日趋便捷化的今天,手写家书这一传统形式显得尤为珍贵与厚重。青年志愿者协会社会实践部门敏锐地捕捉到这一情感需求,创新性地采用线上Word文档撰写并提交的方式,发起了此次“一封家书”活动,鼓励参与者静下心来,用至少300字的篇幅,向远方的亲人倾诉心声。
活动自发布以来,得到了同学们的广泛关注和积极响应。参与者们纷纷打开电脑,在Word文档中郑重地写下对长辈的牵挂与祝福。信件格式规范,称谓、问候、正文、祝颂语、署名、日期等要素齐全,展现了参与者们的认真与诚意。字里行间,有的回忆童年时期长辈的悉心照料,有的汇报在校的学习与生活近况,有的表达无法常伴左右的歉意,更多的是充满温情的叮嘱与节日的真挚祝福。一笔一划在键盘上敲出的,不仅仅是文字,更是沉甸甸的思念与感恩。


此次“爱在重阳,与你相伴——一封家书线上活动”虽已结束,但它所倡导的情感回归与亲情沟通的价值却深远流长。它不仅是一次成功的节日主题活动,更是一堂生动的感恩教育实践课。青年志愿者协会社会实践部门通过此次活动,成功引导同学们在快节奏的现代生活中,不忘传统,常怀感恩,勇于表达,用实际行动表达孝心,营造了温馨和谐、积极向上的校园文化氛围。


(文/校团委 任亮、曲瑛 审稿/薛聪(校团委)